优势供应AP9233小型升压恒流驱动ICSOT23-6外置MOS驱动芯片
优势供应AP9233小型升压恒流驱动ICSOT23-6外置MOS驱动芯片
产品价格:¥0.10(人民币)
  • 规格:完善
  • 发货地:广东深圳
  • 品牌:
  • 最小起订量:1
  • 免费会员
    会员级别:试用会员
    认证类型:企业认证
    企业证件:通过认证

    商铺名称:深圳市世微半导体有限公司

    联系人:(先生)

    联系手机:

    固定电话:

    企业邮箱:3004893308@qq.com

    联系地址:深圳市宝安区西乡街道华源科技创新园B座二区326

    邮编:518100

    联系我时,请说是在万物包装网上看到的,谢谢!

    商品详情
      产品参数
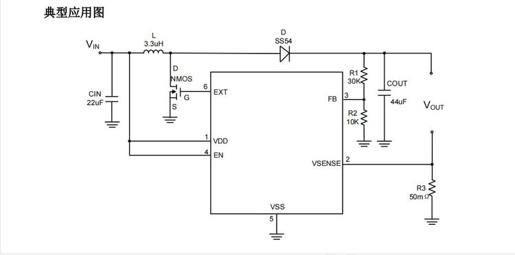
      品牌AP/世微
      电压降2.5-6v
      输出电压12V
      工作温度-40-125℃
      保护功能温度保护
      封装SOT23-6
      数量5000000
      批号22
      限流值2A
      工作频率1.0MHz
      消耗电流低静止时 60 μA (典型值)
      输出电流3A(V IN = 3.6 V
      VOUT = 5.0 V,且设定 限流值设定不低于 3A)
      应用场合移动电源、数码音响播放器 ? LED 照明、GPS、无绳收发机 ? 其他携带设备
      特色服务免费提供样品及技术支持
      可售卖地全国
      型号AP9233






    0571-87774297